Descripción, instalación, configuración y mantenimiento del Power Plant Controller
La siguiente información está relacionada con el Power Plant Controller de Webdom.
- Descripción del equipo
- Controlador PPC
- Analizador de redes
- Instalación del analizador
- Software de monitorización y control
- Mantenimiento del equipo
- Mapa Modbus
- Preguntas Frecuentes
- Certificaciones
Descripción del equipo
Un Power Plant Controller (PPC) es un dispositivo o sistema de control centralizado diseñado para supervisar y gestionar de manera eficiente la operación de una planta de energía solar. Su función principal es optimizar la generación de energía fotovoltaica y garantizar un rendimiento óptimo de la instalación.
Las principales características y funciones de un PPC en una instalación fotovoltaica incluyen:
Supervisión y Monitoreo: El PPC realiza un seguimiento constante del rendimiento de los paneles solares, inversores y otros componentes de la planta. Esto implica la medición de la radiación solar, la temperatura ambiente, la producción de energía y otros parámetros relevantes.
Control de Inversores: El PPC controla la operación de los inversores solares para maximizar la conversión de la energía solar en electricidad. Puede ajustar la frecuencia, la tensión y otros parámetros para asegurar un rendimiento óptimo.
Optimización de la Producción: Utilizando algoritmos y estrategias de control avanzadas, el PPC optimiza la producción de energía al considerar factores como la inclinación de los paneles solares, la dirección del sol, las condiciones climáticas y la carga eléctrica.
Integración con la Red Eléctrica: El PPC facilita la integración de la planta fotovoltaica con la red eléctrica. Puede gestionar la conexión y desconexión automática de la instalación, así como participar en la regulación de frecuencia y otros aspectos para mantener la estabilidad de la red.
Detección y Diagnóstico de Fallos: El PPC está equipado con capacidades de diagnóstico para identificar posibles fallos en la planta y tomar medidas correctivas. Esto contribuye a mejorar la confiabilidad y la disponibilidad de la instalación.
Comunicación y Control Remoto: Los PPC suelen estar conectados a sistemas de comunicación que les permiten transmitir datos en tiempo real y recibir comandos de control remoto. Esto facilita la supervisión y gestión a distancia de la planta.
En resumen, un Power Plant Controller desempeña un papel crucial en la optimización y gestión eficiente de las instalaciones fotovoltaicas, contribuyendo a maximizar la producción de energía solar y garantizar la fiabilidad y estabilidad en la conexión con la red eléctrica.
El equipo PPC (Power Plant Controller) está formado por un controlador y un analizador de redes.
Controlador PPC
El controlador PPC es un equipo industrial basado en un microprocesador que ejecuta el algoritmo de control de la planta fotovoltaica. Este controlador suele instalarse dentro del rack de monitorización, ubicado en la sala de control.
Sus principales características son:
- Sistema operativo tipo Linux
- Procesador Intel® Pentium® J6426, Memory 4GB, eMMC/Storage 32GB, USB 3.2 Gen2 Type A x3, 1GbE LAN x 2, DP 1.2/ HDMI 1 4b up to 4K resolution, RS-232/ 422 COM Port x 1, 12 DC-IN Power (power 28W aprox.), TPM v2.0
- Tipos de regulación: Control de potencia P/Q, Control de Pf, Control de rampas y estatismo, Regulación primaria/secundaria/terciaria.
- Modelos matemáticos disponibles: PSS/E, DIGSilent, ANATEM
- Certificaciones: La PPC de Webdom dispone del certificado NTS 621:2021 V2.1 SEPE
- Analizador de redes: El controlador PPC es compatible con varias marcas/modelos de analizador.
El controlador PPC registra las constantes eléctricas de la planta a través de un analizador de redes ubicado en el punto de interconexión (POI) o punto frontera.
Analizador de redes
El modelo de analizador de redes utilizado es el Janitza UMG604-Pro, con las siguientes caracteríticas técnicas:
Analizador de redes : UMG 604-PRO
- Sistemas de 4 cables: (L-N/L-L)277/480 VAC
- Sistemas de 3 cables: (L-L) 480 VAC
- Interfaces: RS232, RS485, Etherne (Modbus-RTU, Modbus-TCP)
- Variables actualizadas cada 50/200ms
Información completa en el siguiente link:
El analizador de redes se instala en el punto de interconexión (POI) o punto frontera, lo más cerca posible de los transformadores de medida de voltaje (VT) y de corriente (CT). El analizador se suministra montado en un cuadro eléctrico que contienen los dispositivos necesarios para poder interconectar el analizador a la red TCP local de la planta solar fotovoltaica. El panel eléctrico contiene los siguientes elementos:
- Fuente de alimentación
- Sistema de alimentación ininterrumpida (opcional)
- Protecciones eléctricas
- Switch de comunicaciones y patch panel* Adaptadores de protocolos y convertidores de medios
Note
Potencia y voltaje: El cuadro eléctrico consume una potencia eléctrica inferior a 150W, y el rango de voltaje es de 110-240VAC, 50/60Hz.
La siguiente imagen muestra el interior del cuadro eléctrico con el analizador de redes montado en la parte superior:
La envolvente del panel está fabricada con poliester, con un grado de protección IP66. Las medidas del panel son las siguientes:
Dimensiones: 647x436x250mm
Características técnicas
| Parámetro | Valor |
|---|---|
| Fabricante/Modelo | Webdom Labs modelo Webdom PPC |
| Tensión de alimentación | 110-230VAC, 50/60Hz |
| Potencia máxima | 120W/150W (depende del modelo de fuente de alimentación) |
| Protección eléctrica | Magnetotérmica 6A curva C, protector sobretensión 110V/230V según modelo |
| Dimensiones y peso | 647x436x250mm, 50kg |
| Protección ambiental | IP66 |
| Certificados | CE, RETIE |
Instalación del analizador
Warning
Las tensiones peligrosas pueden provocar lesiones graves o la muerte. Por este motivo, tenga en cuenta lo siguiente: • Antes de enchufar las conexiones del equipo, debe poner el equipo a tierra mediante la toma de tierra. • Las tensiones peligrosas pueden generarse en cualquier componente de conmutación conectado con la alimentación de tensión. • Incluso tras desconectar la tensión de alimentación pueden quedar tensiones peligrosas en el equipo. • Coloque capuchones de protección en los conductores de hilos individuales. • Antes de comenzar cualquier trabajo, desconecte la tensión de la instalación.
Las envolventes disponen de cuatro orejetas para su montaje en posición mural. Puede descargar una hoja de instrucciones de montaje de la envolvente en el siguiente enlace:
Una vez el armario esté instalado, realizar las siguientes conexiones:
Note
La información detallada de las conexiones se encuentra en el esquema unifilar localizado en el interior del portadocumentos ubicado en el interior del cuadro eléctrico.
Alimentación: Conectar el cable de alimentación en los terminales de fase, neutro y tierra. La sección máxima admisible es de 0,2 mm2 - 6 mm2. Ver información del tipo de terminal utilizado en el siguiente link
Toma a tierra: Conectar la toma a tierra con un cable de 16mm2 de sección. Ver información del tipo de terminal utilizado en el siguiente link
Transformadores de medida de corriente: Conectar los tres transformadores de medida de corriente mediante un cable apantallado de 4mm2-6mm2 de sección.Ver información del tipo de terminal utilizado en el siguiente link
Warning
Recuerde que los transformadores de corriente nunca deben quedar en circuito abierto para evitar daños irreversibles en el bobinado interno. Los terminales de conexión de los transformadores de corriente incluyen un accesorio que permiten cortocircuitar las entradas de cada transformador de corriente.
Transformadores de medida de voltaje: Conectar los tres transformadores de medida de voltaje mediante un cable apantallado de 4mm2-6mm2 de sección.Ver información del tipo de terminal utilizado en el siguiente link
Conexión a red: Conectar el cable de red (se recomienda utilizar un cable apantallado Cat5e o superior) o cable de fibra óptica al patch panel (fibra monomodo, conectores LC) al switch de comunicaciones.
Note
La sección del cable de medida de voltaje y de corriente debe ser calculado en base a la distancia, la corriente máxima y el burden de los transformadores de medida.
Los parámetros básicos de configuración del equipo son los siguientes:
- Switch de comunicaciones Planet IGS-10020MT: Configurar la dirección IP, Máscara y Puerta de enlace del switch gestionable. Puede descargar el manual de usuario del switch en el siguiente link
Note
Dirección IP por defecto del switch es 192.168.0.100
- Analizador Janitza UMG604-Pro: (a) Configurar la relación de transformación de los transformadores de corriente. (b) Configurar la dirección IP, Máscara y Puerta de enlace del analizador. Estas configuraciones se realizan a través de la pantalla digital del analizador, o mediante el uso del software Janitza GridVis, descargable desde el siguiente link. Puede descargar el manual de usuario en el siguiente link
Note
El analizador se encuentra en modo DHCP por defecto, para que un servidor DHCP le asigne una dirección IP de forma automática. Si no dispone de servidor DHCP, deberá introducir una dirección IP estática desde la pantalla digital del analizador.
Software de monitorización y control
El software Webdom Control Unit permite configurar y visualizar el funcionamiento del controlador PPC. Este software será instalado en un ordenador moderno con sistema operativo Windows 10 o superior. La instalación y configuración del software será realizado por un técnico cualificado de la empresa Webdom Labs. La siguiente imagen muestra la pantalla principal del controlador PPC:
Barra superior de valores:
- Potencia Activa: Valor actual de generación de potencia activa total de la planta, expresada en kW. Este valor se registra en el analizador de redes ubicado en el punto de interconexión (POI) o punto frontera.
- Potencia Reactiva: Valor actual de generación (valor positivo) o absorción (valor negativo) de potencia reactiva total de la planta, expresada en kVAr. Este valor se registra en el analizador de redes ubicado en el punto de interconexión (POI) o punto frontera.
- Factor de potencia: Valor actual del factor de potencia de generación de la planta. Este valor se registra en el analizador de redes ubicado en el punto de interconexión (POI) o punto frontera.
- Tensión de línea: Valor actual de la tensión de línea eléctrica, expresado en kV. Este valor se registra en el analizador de redes ubicado en el punto de interconexión (POI) o punto frontera.
- Frecuencia: Valor actual de la frecuencia en la línea eléctrica, expresada en Hz. Este valor se registra en el analizador de redes ubicado en el punto de interconexión (POI) o punto frontera.
- Radiación POA: Valor actual de radiación solar media. Este valor se registra en los sensores piranométricos ubicados en distintos puntos de la planta solar y coplanares a los paneles fotovoltaicos. Su valor se expresa en unidades de \(\frac{W}{m^2}\).
- Energía Hoy: Valor actual de la energía activa generada por la planta solar durante el día de hoy, expresada en MWh. Este valor se registra en el analizador de redes ubicado en el punto de interconexión (POI) o punto frontera.
- Energía Total: Valor actual de la energía activa total generada por la planta solar desde el primer día de generación, expresada en MWh. Este valor se registra en el analizador de redes ubicado en el punto de interconexión (POI) o punto frontera.
Tip
La frecuencia de actualización de los parámetros de la barra superior es de 200-300ms aproximadamente.
Funciones de regulación:
- Local, Remoto, Both: (a) El modo de operación Local permite enviar comandos al controlador PPC únicamente desde este software. (b) El modo Remoto permite enviar comandos al controlador PPC desde un agente externo, por ejemplo, desde un centro de despacho. (c) El modo Both permite ambas opciones anteriores al mismo tiempo.
Tip
Cuando el operador desee recibir consignas remotas de un agente externo deberá configurar el controlador PPC en modo remoto.
- Activar Regulación P: El controlador PPC mantendrá la generación fotovoltaica con una potencia activa constante en el tiempo. El valor de potencia activa es configurable mediante el cuadro identificado como Potencia Activa, dentro del grupo 1.REGULACIÓN PRIMARIA DE ACTIVA. El valor de consigna de potencia activa debe ser introducido en unidades de kW, o en un valor porcentual. Debe pulsar el botón SET para que se efectue el cambio de consigna.
Tip
En el lado izquierdo del cuadro de texto, donde se introduce la consigna, aparece el valor actual configurado en el controlador PPC. Este valor, también llamado feedback cambiará unos segundos después de pulsar el botón de SET, indicando que el controlador ha recibido la nueva conigna de forma correcta.
Warning
Cuando deshabilitas el modo de control de potencia activa, el valor de setpoint de P activa pasa a ser el valor de potencia "sin control" que está generando la planta en ese momento.¿Qué pasa cuando vuelves a habilitar el modo de control de potencia activa? El setpoint aplicado es el último valor de potencia activa que registraba la planta justo antes del cambio de modo de regulación.
- Activar Regulación Primaria: El controlador PPC regulará la generación fotovoltaica de potencia activa en función de la frecuencia medida en la red.
Tip
La regulación primaria es un servicio complementario de carácter obligatorio y no retribuido aportado por los generadores acoplados, y tiene por objeto corregir automáticamente los desequilibrios instantáneos entre producción y consumo.
Warning
El modo de regulación primaria mantiene activo el modo de regulación de potencia activa. En otras palabras, con el modo de regulación primaria usted podrá seguir enviando consignas de potencia activa.
Activar Regulación Q: El controlador PPC mantendrá la generación fotovoltaica con una potencia reactiva constante en el tiempo. El valor de potencia reactiva es configurable mediante el cuadro identificado como Potencia Reactiva, dentro del grupo 2.REGULACIÓN TENSIÓN. El valor de consigna de potencia reactiva debe ser introducido en unidades de kVAr, o en un valor porcentual. Debe pulsar el botón SET para que se efectue el cambio de consigna.
Activar Regulación PF: El controlador PPC mantendrá la generación fotovoltaica con un factor de potencia constante en el tiempo. El valor de factor de potencia es configurable mediante el cuadro identificado como Factor de potencia, dentro del grupo 2.REGULACIÓN TENSIÓN. El valor de consigna de factor de potencia debe ser introducido en unidades de p.u., y el valor debe estar comprendido dentro del intérvalo [[-1,1]]. Debe pulsar el botón SET para que se efectue el cambio de consigna.
Tip
El factor de potencia es un valor adimensional que relaciona la potencia activa con la potencia aparente:
$$pf=\frac{P_{activa}}{P_{aparente}}$$
Tip
El factor de potencia puede introducirse con un máximo de tres decimales.
Activar Regulación V: El controlador PPC mantendrá la generación fotovoltaica con un voltaje constante en el tiempo. El valor de voltaje es configurable mediante el cuadro identificado como Setpoint Tensión, dentro del grupo 2.REGULACIÓN TENSIÓN. El valor de consigna de voltaje debe ser introducido en unidades de V, y debe estar dentro del rango +/-10% de la tensión nominal de la planta. Debe pulsar el botón SET para que se efectue el cambio de consigna.
Potencia Nominal Planta: Este valor identifica la potencia nominal de generación de la planta fotovoltaica, y debe expresarse en unidades de kW. El algoritmo del controlador PPC utiliza este valor como base de cálculo. Debe pulsar el botón SET para que se efectue el cambio de valor.
Potencia Limitada Planta: Este valor identifica la potencia máxima de generación. El controlador PPC limitará la generación de potencia activa a este valor. Debe expresarse en unidades de kW, y debe pulsar el botón SET para que se efectue el cambio de valor.
Frecuencia Nominal Planta: Este valor identifica la frecuencia nominal de la red. El controlador PPC calcula el estatismo de la regulación primaria en base a este valor. Debe expresarse en unidades de Hz, y debe pulsar el botón SET para que se efectue el cambio de valor.
Reactiva Máxima Planta: Este valor identifica la potencia reactiva máxima generada/absorvida permitida. El controlador PPC limitará la potencia reactiva máxima a este valor. Debe expresarse en unidades de kVAr, puede ser positiva o negativa, y debe pulsar el botón SET para que se efectue el cambio de valor.
Reactiva Mínima Planta: Este valor identifica la potencia reactiva mínima generada/absorvida permitida. El controlador PPC limitará la potencia reactiva mínima a este valor. Debe expresarse en unidades de kVAr, puede ser positiva o negativa, y debe pulsar el botón SET para que se efectue el cambio de valor.
Posición Panel de Control: Permite desplazar el panel de configuración al margen lateral derecho/izquierdo de la pantalla.
Puntos de ajuste PID Activa. Rampa de subida: Permite ajustar el ritmo de incremento de potencia activa ante un evento de consigna de potencia activa. Debe expresarse en unidades de kW/min o un valor porcentual %/min. Debe pulsar el botón SET para que se efectue el cambio de valor.
Puntos de ajuste PID Activa. Rampa de bajada: Permite ajustar el ritmo de decremento de potencia activa ante un evento de consigna de potencia activa. Debe expresarse en unidades de kW/min o un valor porcentual %/min. Debe pulsar el botón SET para que se efectue el cambio de valor.
Tip
Fórmula de conversión de kW/min a kW/seg:
\([\frac{kW}{min}] \cdot \frac{1}{60} = [\frac{kW}{seg}]\)
Puntos de ajuste PID Reactiva. Rampa de subida: Permite ajustar el ritmo de incremento de potencia reactiva ante un evento de consigna de potencia reactiva. Debe expresarse en unidades de kVAr/min o un valor porcentual %/min. Debe pulsar el botón SET para que se efectue el cambio de valor.
Puntos de ajuste PID Reactiva. Rampa de bajada: Permite ajustar el ritmo de decremento de potencia reactiva ante un evento de consigna de potencia reactiva. Debe expresarse en unidades de kVAr/min o un valor porcentual %/min. Debe pulsar el botón SET para que se efectue el cambio de valor.
Banda muerta de frecuencia: Parámetro relacionado con la regulación primaria. La banda muerta es el rango de frecuencia dentro del cual las unidades de generación no varían su potencia. Debe expresarse en unidades de mHz. Debe pulsar el botón SET para que se efectue el cambio de valor.
Estatismo Frecuencia: Parámetro relacionado con la regulación primaria, y se expresa como un valor por unidad (p.u., per-unit en inglés). Debe pulsar el botón SET para que se efectue el cambio de valor.
Tip
El estatismo de frecuencia es una característica técnica de una planta y/o unidad de generación que determina la variación porcentual de la frecuencia por cada unidad de variación porcentual de la carga.
Tip
Para anular el estatismo debemos poner la Banda muerta de frecuencia a 0 y el valor de Estatismo Frecuencia a 0.004.
Potencia Referencia: Parámetro relacionado con la regulación primaria. Es la base para realizar cálculos de estatismo. Debe expresarse en unidades de kW o un valor porcentual referenciado a la potencia nominal de la planta. Debe pulsar el botón SET para que se efectue el cambio de valor.
Activar Reg.Hz.Simulada: Esta opción permite simular variaciones de frecuencia de la línea eléctrica y poder analizar el comportamiento de la regulación primaria. Debe expresarse en unidades de Hz. Debe pulsar el botón SET para que se efectue el cambio de valor. Este parámetro se utiliza principalmente durante el período de pruebas regulatorias. Debe pulsar el botón SET para que se efectue el cambio de valor.
Puntos de ajuste de tensión. Banda muerta tensión: La banda muerta es el rango de tensión dentro del cual las unidades de generación no varían su potencia. Esta banda muerta se aplica tomando como referencia la consigna actual de tensión. Debe expresarse en unidade de V. Debe pulsar el botón SET para que se efectue el cambio de valor.
Estatismo Reactiva: Parámetro relacionado con el control de voltaje, y se expresa como un valor por unidad (p.u., per-unit en inglés). Debe pulsar el botón SET para que se efectue el cambio de valor.
Reactiva Referencia: Parámetro relacionado con el control de voltaje. Es la base para realizar cálculos de estatismo. Debe expresarse en unidades de kVAr o un valor porcentual referenciado a la potencia nominal de la planta. Debe pulsar el botón SET para que se efectue el cambio de valor.
Mantenimiento del equipo
El equipo exhibe una alta confiabilidad operativa y presenta un diseño que minimiza la necesidad de intervenciones de mantenimiento. Su mantenimiento se limita esencialmente a inspecciones visuales programadas de manera regular, con el propósito de evaluar el estado de los componentes y detectar posibles signos de deterioro. Estas inspecciones se llevan a cabo con el objetivo de asegurar la integridad y el rendimiento continuo del equipo, sin requerir intervenciones preventivas o correctivas adicionales, a menos que se identifiquen problemas durante la inspección visual. Este enfoque optimizado garantiza la eficiencia y la durabilidad del equipo, al tiempo que minimiza los costos y el tiempo asociados con actividades de mantenimiento.
Mapa Modbus
La siguiente tabla muestra la lista de registros accesibles de la PPC. La tabla es informativa y puede variar en función del proyecto.
Protocolo: Modbus-TCP
Modbus Id: 1
Función: 3
Active Power Setting Parameters
| Registro | Variable | Descripción | Unidades | Tipo de dato | Escala | Acceso |
|---|---|---|---|---|---|---|
| 256 | P_SETPOINT | Valor de potencia activa. | % | Float32 | 1 | ReadWrite |
| 258 | P_MODE | Modo de control de potencia activa. | UInt32 | 1 | ReadWrite | |
| 0 = Deshabilitado. | ||||||
| 1 = Limitación valor potencia activa. | ||||||
| 2 = Reservado. | ||||||
| 3 = Control de potencia activa por frecuencia P(f), con estatismo (NTS631). | ||||||
| 4 = Reservado. | ||||||
| 5 = Reservado. | ||||||
| 6 = Reservado. | ||||||
| 7 = Test Control potencia activa por frecuencia, P(f) (NTS631). | ||||||
| 8 = Igual a 6 pero solo para sub frecuencia. | ||||||
| 9 = Igual a 6 pero solo para subre frecuencia. | ||||||
| 260 | (Reservado) | UInt32 | ReadWrite | |||
| 262 | FRQ_SETPOINT | Valor frecuencia de red (f) para modo 7, test P(f). | Hz | Float32 | 1 | ReadWrite |
Active Power PID Running Parameters
| Registro | Variable | Descripción | Unidades | Tipo de dato | Escala | Acceso |
|---|---|---|---|---|---|---|
| 264 | P_PID_TARGET | Valor objetivo potencia activa. | % | Float32 | 1 | Read |
| 266 | P_PID_ERROR | Error | % | Float32 | 1 | Read |
| 268 | P_PID_DERV | Derivativo. | % | Float32 | 1 | Read |
| 270 | P_PID_ITGL | Integral. | % | Float32 | 1 | Read |
| 272 | P_PID_OUTPUT | Salida valor en potencia activa. | % | Float32 | 1 | Read |
Reactive Power Setting Parameters
| Registro | Variable | Descripción | Unidades | Tipo de dato | Escala | Acceso |
|---|---|---|---|---|---|---|
| 512 | Q_SETPOINT | Valor de potencia reactiva en. | % | Float32 | 1 | ReadWrite |
| 514 | PF_SETPOINT | Valor de factor de potencia. | Float32 | 1 | ReadWrite | |
| 516 | Q_MODE | Modo de control de potencia reactiva. | UInt32 | 1 | ReadWrite | |
| 0 = Deshabilitado. | ||||||
| 1 = Limitación valor potencia reactiva. | ||||||
| 2 = Control de potencia reactiva por voltaje Q(U), con PID. | ||||||
| 3 = Control de potencia reactiva por voltaje Q(U), con estatismo (NTS631). | ||||||
| 4 = Control de potencia reactiva por factor de potencia Q(PF). |
Reactive Power PID Parameters
| Registro | Variable | Descripción | Unidades | Tipo de Dato | Escala | Acceso |
|---|---|---|---|---|---|---|
| 518 | Q_PID_TARGET | Valor objetivo potencia reactiva. | % | Float32 | 1 | Read |
| 520 | Q_PID_ERROR | Error. | % | Float32 | 1 | Read |
| 522 | Q_PID_DERV | Derivativo. | % | Float32 | 1 | Read |
| 524 | Q_PID_ITGL | Integral. | % | Float32 | 1 | Read |
| 526 | Q_PID_OUTPUT | Salida valor en potencia reactiva. | % | Float32 | 1 | Read |
Remote Control
| Registro | Variable | Descripción | Tipo de Dato | Escala | Acceso |
|---|---|---|---|---|---|
| 1280 | REMOTE_CTRL | Local/Remoto. | UInt16 | 1 | ReadWrite |
| 0 = Indeterminado. | |||||
| 1 = Local. | |||||
| 2 = Remoto. | |||||
| 3 = Local + Remoto. |
Plant Configuration Parameters
| Registro | Variable | Descripción | Unidades | Tipo de dato | Escala | Acceso |
|---|---|---|---|---|---|---|
| 16384 | RATED_POWER | Potencia nominal de la planta. | W | Float32 | 1 | ReadWrite |
| 16386 | POWER_MAX | Potencia máxima de planta permitida. | W | Float32 | 1 | ReadWrite |
| 16388 | FREQUENCY | Frecuencia nominal de la planta. | Hz | Float32 | 1 | ReadWrite |
| 16390 | VOLTAGE | Tensión de la planta. | V | Float32 | 1 | ReadWrite |
| 16392 | REACTIVE_MAX | Reactiva máxima de planta permitida. | VAr | Float32 | 1 | ReadWrite |
| 16394 | REACTIVE_MIN | Reactiva mínima de planta permitida. | VAr | Float32 | 1 | ReadWrite |
| 16396 | POI_PERFORMANCE | Rendimiento transformador POI. | p.u. | Float32 | 1 | ReadWrite |
| 16398 | SAMPLING_TIME | Periodo actualización controladores PID. | ms | UInt32 | 1 | ReadWrite |
Active Power Configuration Parameters
| Registro | Variable | Descripción | Unidades | Tipo de dato | Escala | Acceso |
|---|---|---|---|---|---|---|
| 16640 | P_ST_MODE | Modo de potencia activa inicial. | Float32 | 1 | ReadWrite | |
| 16642 | FRQ_DEADBAND | Banda muerta de frecuencia para modos 2 y 7, control P(F). | Float32 | 1 | ReadWrite | |
| 16644 | P_S2 | Estatismo de potencia activa para modos 2 y 7, control P(F). | p.u. | Float32 | 1 | ReadWrite |
| 16646 | POWER_REF | Valor de referencia de potencia activa para modo 2 y 7, control P(F). | % | Float32 | 1 | ReadWrite |
| 16648 | P_KP | Factor proporcional. | Float32 | 1 | ReadWrite | |
| 16650 | P_KD | Factor derivativo. | Float32 | 1 | ReadWrite | |
| 16652 | P_KI | Factor integral. | Float32 | 1 | ReadWrite | |
| 16654 | P_ERR_MAX | Error máximo para el limitador PID. | % | Float32 | 1 | ReadWrite |
| 16656 | P_ERR_MIN | Error mínimo para el limitador PID. | % | Float32 | 1 | ReadWrite |
| 16658 | P_ITGL_MAX | Error integral máximo para el limitador PID. | % | Float32 | 1 | ReadWrite |
| 16660 | P_ITGL_MIN | Error integral mínimo para el limitador PID. | % | Float32 | 1 | ReadWrite |
| 16662 | P_RATE_MAX | Rampa de subida de potencia activa. | %/s | Float32 | 1 | ReadWrite |
| 16664 | P_RATE_MIN | Rampa de bajada de potencia activa. | %/s | Float32 | 1 | ReadWrite |
| 16666 | P_OUTPUT MAX | Valor de salida máximo para el limitador PID. | % | Float32 | 1 | ReadWrite |
| 16668 | P_OUTPUT MIN | Valor de salida mínimo para el limitador PID. | % | Float32 | 1 | ReadWrite |
Reactive Power Configuration Parameters
| Registro | Variable | Descripción | Unidades | Tipo de dato | Escala | Acceso |
|---|---|---|---|---|---|---|
| 16896 | Q_ST_MODE | Modo de potencia reactiva inicial. | ReadWrite | |||
| 16898 | V_DEADBAND | Banda muerta de tensión para modo 3, Q(U). | VAr | UInt32 | 1 | ReadWrite |
| 16900 | Q_S2 | Estatismo de tensión para modo 3, Q(U). | p.u. | Float32 | 1 | ReadWrite |
| 16902 | REACT_REF | Valor de referencia de potencia reactiva para modo 3, Q(U). | % | Float32 | 1 | ReadWrite |
| 16932 | Q_KP | Factor proporcional. | Float32 | 1 | ReadWrite | |
| 16934 | Q_KD | Factor derivativo. | Float32 | 1 | ReadWrite | |
| 16936 | Q_KI | Factor integral. | Float32 | 1 | ReadWrite | |
| 16938 | Q_ERR_MAX | Error máximo para el limitador PID. | % | Float32 | 1 | ReadWrite |
| 16940 | Q_ERR_MIN | Error mínimo para el limitador PID. | % | Float32 | 1 | ReadWrite |
| 16942 | Q_ITGL_MAX | Error integral máximo para el limitador PID. | % | Float32 | 1 | ReadWrite |
| 16944 | Q_ITGL_MIN | Error integral mínimo para el limitador PID. | % | Float32 | 1 | ReadWrite |
| 16946 | DELTA_Q_MAX | Rampa de subida de potencia reactiva. | %/s | Float32 | 1 | ReadWrite |
| 16948 | DELTA_Q_MIN | Rampa de bajada de potencia reactiva. | %/s | Float32 | 1 | ReadWrite |
| 16950 | Q_OUTPUT MAX | Potencia reactiva Máxima. | % | Float32 | 1 | ReadWrite |
| 16952 | Q_OUTPUT MIN | Potencia reactiva Mínima. | % | Float32 | 1 | ReadWrite |
Parámetros del Medidor (METER)
| Registro | Variable | Descripción | Unidades | Tipo de dato | Escala | Acceso |
|---|---|---|---|---|---|---|
| 4096 | VOLTAGE_AC_L1 | L1-N Voltaje | V | Float32 | 1 | Read |
| 4098 | VOLTAGE_AC_L2 | L2-N Voltaje | V | Float32 | 1 | Read |
| 4100 | VOLTAGE_AC_L3 | L3-N Voltaje | V | Float32 | 1 | Read |
| 4102 | VOLTAGE_AC_RS | L1-L2 Voltaje | V | Float32 | 1 | Read |
| 4104 | VOLTAGE_AC_ST | L2-L3 Voltaje | V | Float32 | 1 | Read |
| 4106 | VOLTAGE_AC_TR | L3-L1 Voltaje | V | Float32 | 1 | Read |
| 4108 | CURRENT_AC_L1 | L1-N Corriente | A | Float32 | 1 | Read |
| 4110 | CURRENT_AC_L2 | L2-N Corriente | A | Float32 | 1 | Read |
| 4112 | CURRENT_AC_L3 | L3-N Corriente | A | Float32 | 1 | Read |
| 4114 | CURRENT_AC | Suma vectorial I_L1+I_L2+I_L3 | A | Float32 | 1 | Read |
| 4116 | POWER_AC_L1 | Potencia eléctrica real L1-N | W | Float32 | 1 | Read |
| 4118 | POWER_AC_L2 | Potencia eléctrica real L2-N | W | Float32 | 1 | Read |
| 4120 | POWER_AC_L3 | Potencia eléctrica real L3-N | W | Float32 | 1 | Read |
| 4122 | POWER_AC | Potencia eléctrica real P_F1+P_F2+P_F3 | W | Float32 | 1 | Read |
| 4124 | POWER_S_L1 | Potencia eléctrica aparente L1-N | VA | Float32 | 1 | Read |
| 4126 | POWER_S_L2 | Potencia eléctrica aparente L2-N | VA | Float32 | 1 | Read |
| 4128 | POWER_S_L3 | Potencia eléctrica aparente L3-N | VA | Float32 | 1 | Read |
| 4130 | POWER_APPARENT | Suma Potencia eléctrica aparente S_F1+S_F2+S_F3 | VA | Float32 | 1 | Read |
| 4132 | POWER_Q_L1 | Potencia reactiva L1-N | VAr | Float32 | 1 | Read |
| 4134 | POWER_Q_L2 | Potencia reactiva L2-N | VAr | Float32 | 1 | Read |
| 4136 | POWER_Q_L3 | Potencia reactiva L3-N | VAr | Float32 | 1 | Read |
| 4138 | POWER_REACTIVE | Suma Potencia reactiva Q_F1+Q_F2+Q_F3 | VAr | Float32 | 1 | Read |
| 4140 | POWER_FACTOR | Factor de potencia | Float32 | 1 | Read | |
| 4142 | FREQUENCY | Frecuencia de Red | Hz | Float32 | 1 | Read |
| 4160 | VOLTAGE_AC | AC Voltaje Medio | V | Float32 | 1 | Read |
| 4162 | VOLTAGE_RST | AC Voltaje RST Medio | V | Float32 | 1 | Read |
| 4164 | CURRENT_AVG | AC Corriente Media | A | Float32 | 1 | Read |
| 4166 | ENERGY_TOTAL_OUT | Energía activa exportada total | Wh | Float32 | 1 | Read |
| 4168 | ENERGY_TOTAL_IN | Energía activa importada total | Wh | Float32 | 1 | Read |
| 4170 | S_ENERGY_TOTAL | Energía aparente total acumulada. | Wh | Float32 | 1 | Read |
| 4172 | Q_ENERGY_SUM | Energía reactiva total acumulada. | Wh | Float32 | 1 | Read |
| 4174 | Q_ENERGY_IND | Energía reactiva inductiva total acumulada. | Wh | Float32 | 1 | Read |
| 4176 | Q_ENERGY_CAP | Energía reactiva capacitiva total acumulada. | Wh | Float32 | 1 | Read |
Preguntas Frecuentes
- ¿Por qué la potencia activa de generación no alcanza la consigna programada?
Los factores que pueden provocar que la generación fotovoltaica se encuentre por debajo del valor consignado pueden ser diversos:
- Recurso solar insuficiente.
- Unidades de generación apagados o en estado de falla.
- Strings de paneles fotovoltaicos con fusible fundido.
- Cajas de combinación de nivel 1 (Combiner Box) con interruptor abierto.
- Seguidores solares en posición de defensa o en estado de falla.
- Paneles solares sucios o defectuosos.
- PPC con consigna de límite de potencia activa por debajo de la consigna de potencia activa.
- PPC en modo de control Remoto, siendo un centro de control externo quién esté controlando la planta fotovoltaica.
- Analizar los valores históricos de generación de potencia activa con una radiación solar parecida a la radiación durante la incidencia permite detectar una posible anomalia que deberá analizar con más detalle en base a los puntos anteriores.
- ¿Por qué le cuesta tanto a la PPC regular el voltaje de línea?
La naturaleza inductiva de las líneas eléctricas puede influir en la regulación del voltaje, especialmente en sistemas de distribución de energía eléctrica. Esta influencia se debe a la presencia de inductancias en la red eléctrica, como las bobinas de transformadores, las líneas de transmisión y otros componentes inductivos.
Cuando hay corriente alterna (CA) fluyendo a través de una línea eléctrica, se produce un fenómeno conocido como reactancia inductiva. Esta reactancia inductiva se debe a la capacidad de los elementos inductivos en la red para almacenar energía magnética y oponerse a los cambios en la corriente. La reactancia inductiva se mide en ohmios y tiene una fase que puede desplazarse con respecto a la corriente, lo que se conoce como ángulo de fase.
La presencia de la reactancia inductiva puede afectar la regulación del voltaje de varias maneras:
Caídas de Voltaje Debido a la Reactancia: La reactancia inductiva puede causar caídas de voltaje en la red, especialmente cuando hay corrientes fluctuantes. Estas caídas de voltaje pueden afectar la calidad del suministro de energía y la capacidad de mantener un voltaje constante en la red.
Desplazamiento del Ángulo de Fase: La reactancia inductiva provoca un desplazamiento en el ángulo de fase entre la corriente y el voltaje en la red. Esto puede afectar la eficiencia de la transmisión de energía y la capacidad de los reguladores de voltaje para mantener niveles de voltaje estables.
Resonancia: En presencia de componentes inductivos y capacitivos en la red, puede ocurrir resonancia, lo que lleva a aumentos significativos en el voltaje. La resonancia puede ser perjudicial para los equipos y dispositivos conectados a la red.
Para abordar estos problemas, se utilizan dispositivos de compensación de potencia reactiva, como bancos de condensadores, para contrarrestar la reactancia inductiva y mejorar la regulación del voltaje. Además, los reguladores de voltaje automáticos en subestaciones y transformadores son esenciales para mantener un voltaje constante y controlar los efectos de la reactancia inductiva en la red eléctrica.
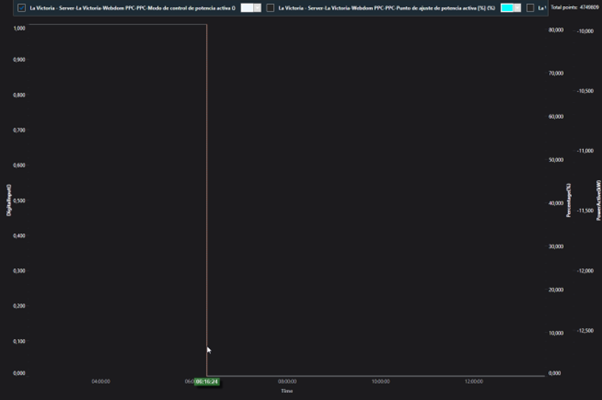
- Hemos tenido algunos problemas con la regulación de potencia activa, nos hemos dado cuenta de que el ajuste de potencia activa se está cambiando solo
Cuando deshabilitas el modo de control de potencia activa, el valor de setpoint de P activa pasa a ser el valor de potencia "sin control" que está generando la planta en ese momento.
Fíjate en la siguiente gráfica. Muestra el valor de Setpoint de Pactiva cuando el modo de regulación de P activa está habilitado.
Fíjate qué le pasa al setpoint cuando se deshabilita el modo de regulación de P activa. La PPC sigue la potencia activa de la planta "sin control":
¿Qué pasa cuando vuelves a habilitar el modo de control de potencia activa?
El setpoint aplicado es el último valor de potencia activa que registraba la planta justo antes del cambio de modo de regulación:
El día 13 de septiembre, alguien deshabilitó el modo de regulación de P activa a las 17:30:31, y lo volvió a activar a las 17:30:33, tres segundos más tarde. En ese momento la planta estaba generando 0 MW, y por lo tanto, al habilitar el modo otra vez, el setpoint quedó fijado en 0:
El día 15 de septiembre, a las 06:16:24, alguien deshabilita el modo de P activa otra vez:
El día 16, a las 14:48, yo (Eduard) activo el modo de regulación primaria, por lo que en la gráfica podéis ver como el modo de regulación pasa de modo 0 (modo de P activa deshabilitado), a modo 3 (modo de regulación primaria):
Durante ese evento de cambio de modo, el setpoint quedó fijado a la potencia que generaba la planta en ese momento (2.9MW).